
Atari Punk Console - 2009
The Atari Punk Console is a simple circuit that's good to teach basic electronic construnction skills and also makes a good noise (if you like 8-bit style 80s bleeps).I put together a new variant of the design which can be built with easily obtainable parts on stripboard for Dorksnow 2009 in London. At Dorksnow we had 12 novices build the circuit. They all worked - though a couple took a bit of debugging to really get going. I was also impressed by peoples willingness to go in to some quite tricky theory to start to understand how the circuit worked.
I've produced some detailed instructions on how to build the Atari Punk Console.
Instructions in PDF format
If you have a go and building one yourself leave me a comment below to let me know how you get on.

My layout for the Atari Punk Console. For parts list and build instructions see the PDF.

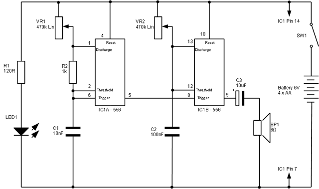
This is the schematic for this version of the Atari Punk Console. I've used the option of having a single "556" timer chip insead of the two "555s" used by some versions. This page provides a nice explanation of why the Atari Punk Console makes the noise it does.

